Home
Neighbourhood Plan
Agendas and Minutes
Neighbourhood Plan Events
Newsletters, pamphlets and engagement material
Questionnaires
The Steering Group and working parties
Sevenoaks Local Plan 2042
Your Parish
Our Story
Farningham Village today
Farningham Cattle Screen
St Peter and Paul Church
Friends of Farningham
Village Hall & Market Meadow
How to find us
Farningham Parish Boundary Map
Useful Links
Parish Council
Finance & Accountability
Highways
Parish Council Newsletters
Regulatory Documents & Policies
What does the Parish Council do?
The Councillors
Your Councillors
Declaration of Councillors' Interests
Parish Council Meeting Dates
Agendas and Minutes
FPC Reports for The Trident Magazine
FAQ's
Farningham Woods
About the Wood
How the Wood is Managed
Contact Us
Latest News
Home
Latest News
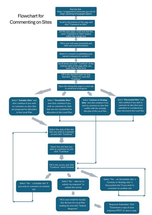
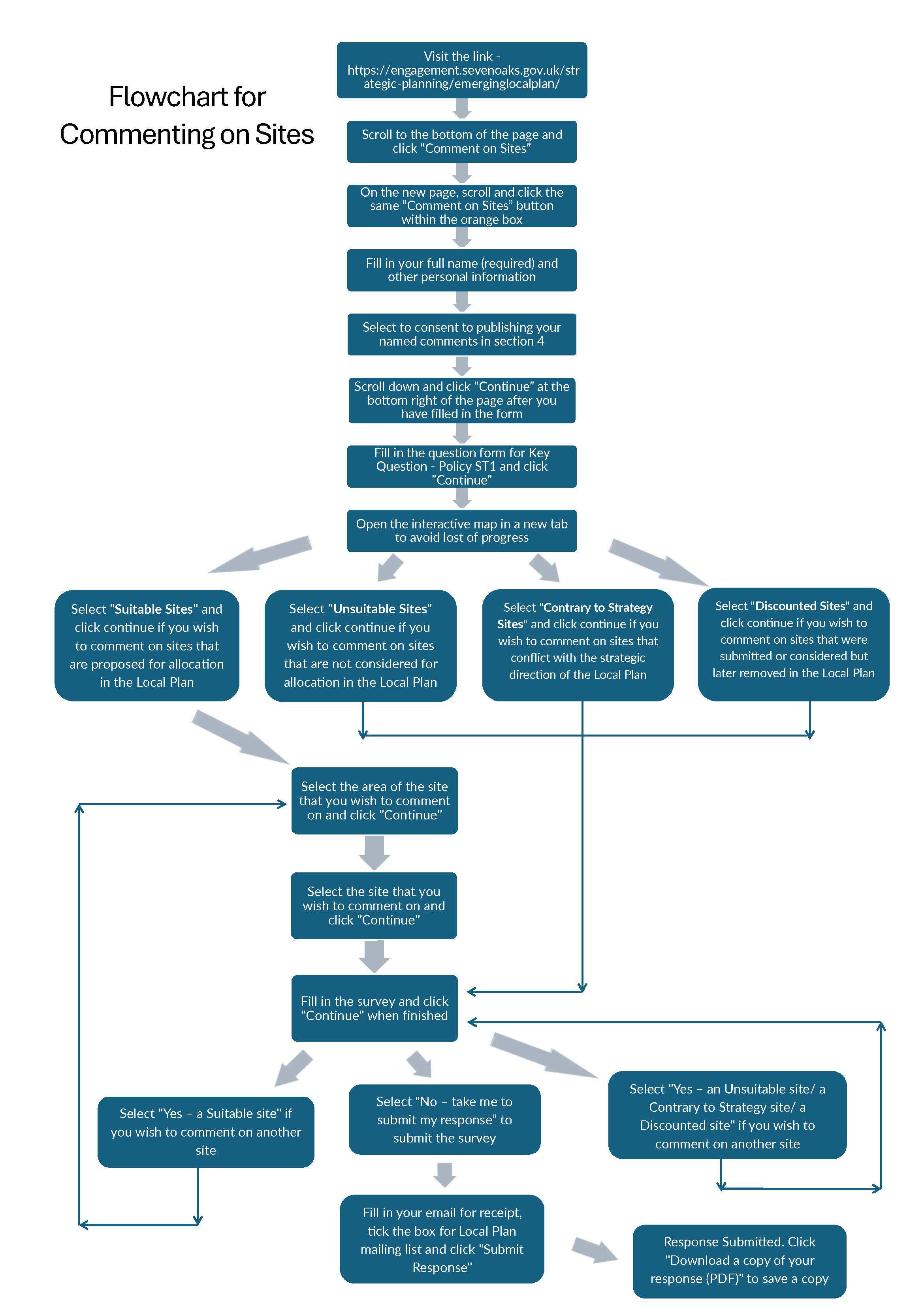
SDCs Local Plan - commenting on sites
14th November 2025
flowchart_sites319.jpg
More news...
Top of page
Tweet